
An Affordable Class D Measurement Filter
A compact AES17 / Class D Filter board based on the Audio Precision AUX0025, for a fraction of the price.
Details
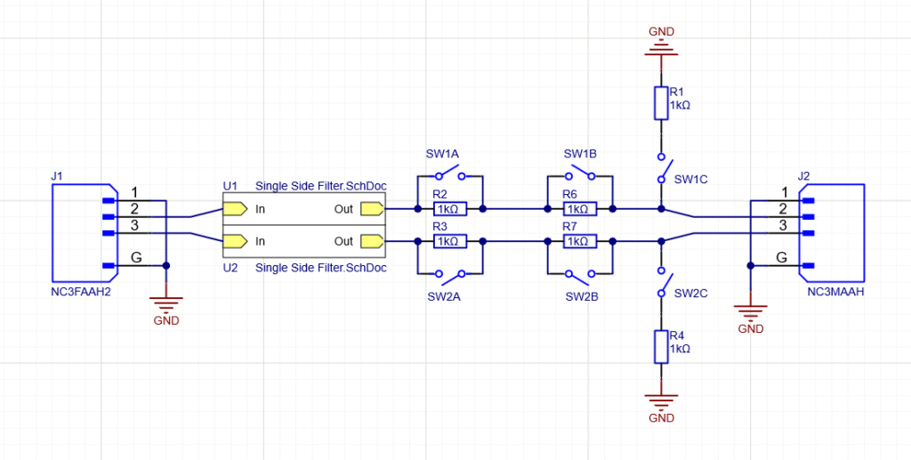
The goal of this filter is to remove the switching noise from a class D amplifier output (and (optionally) divide the high voltage output down to a lower sense voltage) so its output, and how well it actually reproduces sound, can accurately be measured with a regular audio interface.
Audio precision makes pretty much this exact same thing, two channels in a box, for about $1500 second hand. I don’t have that kind of cash laying around, so I made ten for about €120,-.
I was a bit worried about the filter adding distortion initially, as the shielded inductors aren’t technically linear, but could barely detect a change in THD inserting it into a loopback test from my audio interface. It added some second order harmonics, compared to the loopback without the filter – 0.0011% summed together – but that’s still orders of magnitude less than the audible threshold. When I get my hands on a good clean amplifier I’ll test with higher voltages, see how it holds up there.
Just as with the affordable PDN analyzer, the schematics and design files for this can be found in my GitHub page.




